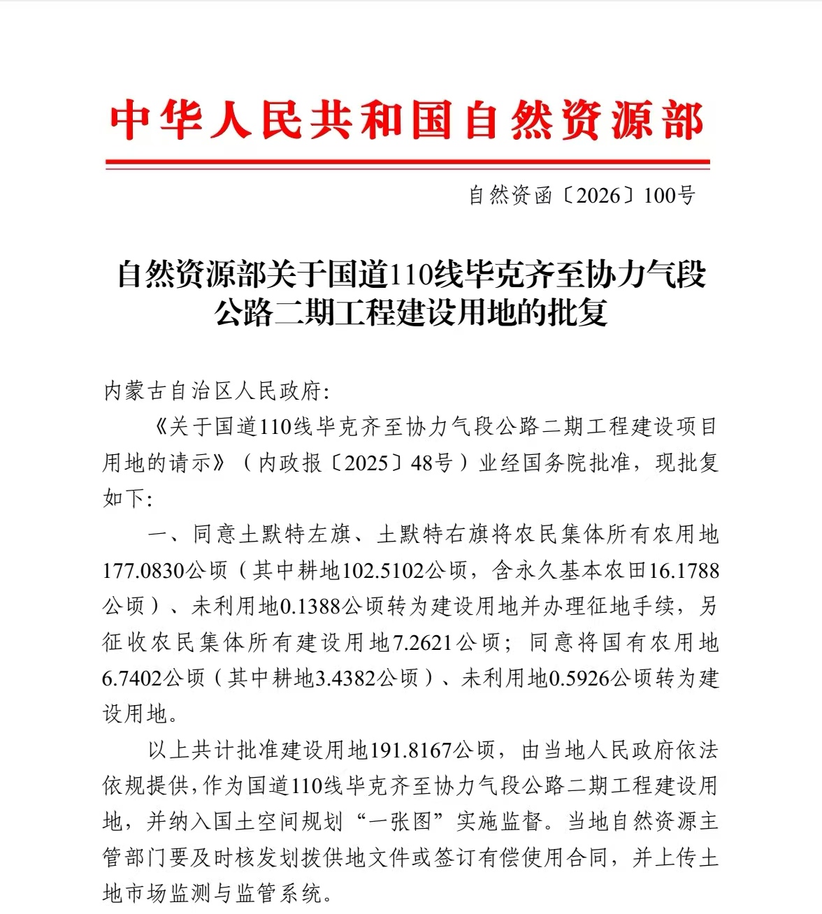
近日,项目管理分公司毕协项目公路工程建设迎来重大进展,正式收到自然资源部《关于国道110线毕克齐至协力气段公路二期工程建设用地的批复》,标志着项目前期最关键环节取得决定性突破,为工程全面依法合规开工建设奠定了最坚实的基石。
用地批复是公路建设项目开工建设的“通行证”和“生命线”。本次报批工作涉及用地总面积大,地类情况复杂,涵盖耕地、林地、草地等多种类型,且跨越多个行政区域,协调难度极大。自征拆工作启动以来,在集团、项目管理分公司的高度重视和领导下,项目办征拆部便将其作为头等大事和首要攻坚任务。

为攻克这一难关,征拆协调部积极对接自治区、市、旗县(区)各级自然资源、林草等部门,高效推进用地预审、规划选址、耕地占补平衡、林草地报批等前置专题。为了保证报批流程合法合规,征拆部严格遵循国家土地管理法律法规和政策要求,对标用地报批最新规范和标准,对组卷材料反复核对,确保数据准确、逻辑严密、图件清晰、附件齐全,以“零差错”的标准准备报批卷宗。针对项目涉及的难点堵点问题,多次组织会议讨论,反复优化线路方案,积极协调相关单位,最终逐一扫清了报批障碍,顺利完成组件报批工作.
用地批复的取得,吹响了项目全面建设的“冲锋号”,毕协项目接下来将会继续协调各单位部门,全力以赴加快后续供地、建设用地规划许可证、建设工程规划许可证以及不动产证的办理,推动项目早日开工,确保这条发展之路、民生之路、希望之路高质量建成通车,为服务区域经济社会发展贡献力量。